Hình tứ giác là một hình khá đặc biệt trong kiến thức cơ bản toán hình học. Bởi vì vốn dĩ nó sẽ có nhiều loại hình khác nhau, nên kiến thức các bé cần nắm cũng sẽ nhiều hơn. Vậy nên, hãy cùng Monkey tìm hiểu xem những kiến thức đó là gì nhé.
|
BẢN VIDEO TÓM TẮT NHANH NỘI DUNG BÀI VIẾT |
Hình tứ giác là gì?
Với các hình học trong toán học, theo Wiki thì hình tứ giác là một hình phổ biến nhất với nhiều loại khác nhau. Về cơ bản, hình tứ giác là một đa giác có 4 đỉnh và 4 cạnh. Trong đó sẽ không có 2 cạnh bất kỳ nào cùng nằm trên đường thẳng.

Tứ giác có thể là tứ giác kép (có 2 cặp cạnh đối cắt nhau) hoặc tứ giác đơn (không có cặp cạnh đối nào cắt nhau). Trong đó, tứ giác đơn cũng có thể lõm hoặc lồi.
Hình tứ giác được kí hiệu như sau: ABCD Tổng các góc của tứ giác là 360 độ, tức là ∠A + ∠B + ∠C + ∠D =360 ̊
Tính chất của tứ giác trong hình học
Tính chất hình tứ giác gồm có 2 tính chất đó là:
Tính chất 1: Tính chất hình chéo
Tính chất của hình tứ giác là trong hình tứ giác lồi sẽ có 2 đường chéo giao nhau tại một điểm thuộc miền trong của tứ giác. Ngược lại, nếu tứ giác có 2 đường chéo cắt nhau tại giao điểm thuộc miền trong của nó thì đó là tứ giác lồi.
Tính chất 2: Tính chất góc của hình tứ giác
Tổng các góc của tứ giác bằng 360 độ.
Phân loại các hình tứ giác thường gặp
Trong hình tứ giác sẽ được chia thành các loại cơ bản sau:

-
Tứ giác đơn: Đây là hình tứ giác không có cạnh nào cắt nhau.
-
Tứ giác lồi: Tất cả các góc trong của hình đều nhỏ hơn 180°, cùng 2 đường chéo đều nắm phía bên trong của hình. Hay hiểu đơn giản hơn, đây là hình tứ giác luôn nằm gọn trong một nửa mặt phẳng có chứa bất kỳ cạnh nào.
-
Tứ giác lõm: Đây là hình tứ giác chứa một góc trong trong có số đo lớn hơn 180°, cùng với một trong 2 đường chéo nằm phía bên ngoài tứ giác.
-
Tứ giác không đều: Trong tứ giác không có cặp cạnh nào song song với nhau. Hình này thường được dùng để đại diện cho tứ giác lồi.
Các hình tứ giác đặc biệt
Ngoài những hình tứ giác cơ bản trên, trong hình học còn có một số tứ giác đặc biệt như:

-
Hình thang: Đây là hình tứ giác có ít nhất 2 cạnh đối song song với nhau.
-
Hình thang cân: Hình thang có 2 góc kề cùng một cạnh đáy bằng nhau hoặc là hình thang có 2 đường chéo bằng nhau.
-
Hình bình hành: Hình tứ giác có 2 cặp đối song song. Trong đó, các cạnh đối bằng nhau, các góc đối bằng nhau, cùng đường chéo cắt nhau tại trung điểm của mỗi đường thẳng. Đây là trường hợp đặc biệt của hình thang.
-
Hình thoi: Đây là dạng đặc biệt của hình tứ giác, khi có 4 cạnh bằng nhau.
-
Hình chữ nhật: Hình tứ giác có 4 góc vuông, với 2 đường chéo bằng nhau và cắt nhau tại trung điểm mỗi đường.
-
Hình vuông: Hình tứ giác có 4 cạnh bằng nhau, 4 góc vuông, có các cạnh đối song song, các đường chéo bằng nhau và vuông góc tại trung điểm. Một tứ giác là một hình vuông nếu và chỉ nếu nó vừa là một hình thoi vừa là một hình chữ nhật.
-
Tứ giác nội tiếp: Đây là hình tứ giác với cả 4 đỉnh đều nằm trên cùng một đường tròn. Đây là đường trọng ngoại tiếp với những đỉnh tứ giác gọi là đồng viên, với tâm đường tròn và bán kính chính là tâm đường tròn ngoại tiếp và bán kính ngoại tiếp.
Các công thức liên quan khi học hình tứ giác
Cũng tương tự như các hình học khác, trong tứ giác cũng sẽ có những công thức tính chu vi và diện tích cơ bản. Cụ thể:

Tứ giác là hình có 4 cạnh và 4 góc, gồm nhiều loại phổ biến như hình vuông, hình chữ nhật, hình thoi, hình bình hành, hình thang… Việc nắm vững công thức chu vi và diện tích của từng loại sẽ giúp giải quyết nhanh các bài toán hình học.
Dưới đây là bảng tổng hợp công thức chu vi và diện tích các loại tứ giác:
|
Loại tứ giác |
Công thức chu vi (P) |
Công thức diện tích (S) |
Ghi chú |
|
Hình chữ nhật |
P = 2(a + b) |
S = a × b |
a, b là chiều dài và chiều rộng |
|
Hình vuông |
P = 4a |
S = a² |
a là cạnh |
|
Hình thoi |
P = 4a |
S = (d₁ × d₂)/2 |
a là cạnh, d₁, d₂ là hai đường chéo |
|
Hình bình hành |
P = 2(a + b) |
S = a × h |
a là cạnh đáy, h là chiều cao |
|
Hình thang |
P = a + b + c + d |
S = ((a + b) × h)/2 |
a, b là hai đáy, h là chiều cao |
|
Hình thang cân |
P = a + b + 2c |
S = ((a + b) × h)/2 |
a, b đáy; c cạnh bên bằng nhau |
|
Tứ giác nội tiếp |
P = a + b + c + d |
S = √((s-a)(s-b)(s-c)(s-d)) |
s = (a+b+c+d)/2 là nửa chu vi |
Ghi chú thêm:
- Với tứ giác bất kỳ, diện tích cũng có thể tính bằng: S = 1/2 × (d₁ × d₂ × sinθ), với d₁, d₂ là hai đường chéo và θ là góc tạo bởi chúng.
- Công thức Brahmagupta chỉ áp dụng cho tứ giác nội tiếp (các đỉnh cùng nằm trên một đường tròn).
Tất tần tật kiến thức về hình vuông trong toán học đầy đủ nhất
Hình tròn là gì? Tổng hợp kiến thức về hình tròn đầy đủ chi tiết nhất
Tổng hợp kiến thức về góc trong hình học chi tiết nhất
Các dạng bài tập tứ giác thường gặp ở cấp 1
Đối với các bé học cấp 1, các bài tập về hình tứ giác chủ yếu sẽ tập trung vào những kiến thức cơ bản. Điển hình như:
Dạng 1: Công thức và định nghĩa
Đây là dạng bài tập trắc nghiệm thường gặp. Thường đề bài thường đưa ra một định nghĩa hoặc công thức, yêu cầu học sinh sẽ chọn đáp án chính xác liên quan tới đề bài đưa ra.
Để giải được bài tập này, đòi hỏi các em sẽ phải nắm rõ các kiến thức liên quan tới định nghĩa, tính chất, phân loại và đặc điểm của từng hình tứ giác.
Ví dụ: Hình tứ giác có 4 góc vuông, với 2 đường chéo bằng nhau và cắt nhau tại trung điểm mỗi đường là hình gì?
A. Hình vuông
B. Hình chữ nhật
C. Hình bình hành
D. Hình thoi
Dựa vào tính chất, đặc điểm của hình tứ giác đặc biệt có thể suy ra được hình tứ giác có 4 góc vuông, với 2 đường chéo bằng nhau và cắt nhau tại trung điểm mỗi đường, chính là hình chữ nhật.
Đáp án: B
Dạng 2: Nhận biết các hình tứ giác
Bởi vì trong hình tứ giác có nhiều loại khác nhau. Chính vì vậy, các em sẽ được làm quen với dạng bài tập nhận biết các hình tương ứng.
Để giải bài tập này chính xác, đòi hỏi các em phải nắm rõ các loại hình tứ giác, đi kèm với đặc điểm của từng hình một cách chi tiết.
Ví dụ: Chỉ ra những hình tứ giác em nhìn thấy trong mỗi hình sau:

Đáp án:

Dạng 3: Tính chu vi/diện tích của hình
Đây là một trong những dạng bài tập khá phổ biến. Nhưng tùy thuộc vào từng loại hình tứ giác mà đề bài đưa ra sẽ yêu cầu học sinh tính chu vi, diện tích của hình đó theo dữ kiện cho trước.
Đòi hỏi học sinh phải nắm rõ công thức tính chu vi, diện tích của từng hình tứ giác để có thể đưa ra được đáp án chính xác.
Ví dụ: Hình tứ giác ABCD có chu vi là 73cm, biết tổng độ dài 2 cạnh AB và BC bằng 52cm. Tính tổng độ dài 2 cạnh CD và DA?
Chu vi hình tứ giác ABCD là P = AB + BC + CD + DA.
Từ đó 73 = 52 + (CD + DA) = 73 - 52 = 21cm.
Bài tập toán liên quan tới hình tứ giác để bé luyện tập
Sau khi đã nắm bắt được các kiến thức lý thuyết liên quan tới hình tứ giác, dưới đây là một số bài tập thực hành để các em có thể áp dụng và luyện tập hiệu quả:

Bí quyết giúp bé học, ghi nhớ kiến thức hình tam giác hiệu quả
Về cơ bản, các kiến thức liên quan tới hình tứ giác cũng có khá nhiều bài học. Vậy nên, để giúp các con có thể nắm bắt và học một cách hiệu quả, bố mẹ đừng bỏ qua những bí quyết sau đây:
Trang bị kiến thức toán học nền tảng cho bé cùng Monkey Math
Với những bé đang trong giai đoạn học mầm non, tiểu học mà bố mẹ cần trang bị kiến thức nền tảng vững chắc cho con khi học toán có thể tham khảo Monkey Math.
Đây là một ứng dụng dạy toán tiếng Anh hàng đầu tại Việt Nam hiện nay, với nội dung được xây dựng dựa trên tiêu chuẩn Common Core State Standard của Mỹ dành cho trẻ từ 3 – 11 tuổi. Kết hợp cùng với chương trình đào tạo mới nhất của Bộ GDĐT để giúp trẻ dễ dàng nắm bắt kiến thức trên trường một cách hiệu quả.

Về hệ thống bài học trên Monkey Math được chia thành 4 cấp độ học khác nhau, dựa vào năng lực học tập và độ tuổi của từng bé để bố mẹ dễ dàng lựa chọn.
Đồng thời, chương trình học toán tiếng Anh Monkey Math cung cấp với hơn 60 chủ đề dựa trên 7 chuyên đề toán học thuộc lĩnh vực Số, Phép tính và tư duy đại số, Đo lường, Hình học, Thống kê và biểu đồ. Tất cả đều được thiết kế chặt chẽ, logic với những hoạt động học tập, ôn luyện một cách bài bản để giúp trẻ lĩnh hội và tiếp thu kiến thức một cách tự nhiên nhất.
Đặc biệt, trước mỗi bài học trẻ sẽ được xem video bài giảng hoạt hình, để con nắm bắt kiến thức một cách sinh động, trực quan, xác lập từng bước tư duy về ngôn ngữ để bé ghi nhớ và áp dụng giải quyết bài toán một cách hữu ích nhất.
Đi kèm với đó, Monkey Math cung cấp hơn 10.000 hoạt động tương tác khác nhau từ chơi trò chơi, giải câu đố, ứng dụng vào thực tế,… để bé có sự hứng thú khi học tập. Đồng thời qua đó giúp việc ghi nhớ và hiểu bài của con đạt kết quả tốt hơn.
Hứa hẹn, với Monkey Math vừa có thể giúp bé phát triển tư duy logic trong toán học và vừa giúp bé phát triển ngôn ngữ với tiếng Anh chuẩn Mỹ hiệu quả mà bố mẹ không nên bỏ lỡ.
Đảm bảo bé nắm vững được kiến thức về hình tứ giác cơ bản
Để bé có thể giải quyết được các bài tập một cách chính xác, đòi hỏi các con đã nắm được vững kiến thức lý thuyết cơ bản từ định nghĩa hình tứ giác, các loại hình, tính chất, công thức tính,…
Để làm được điều này, bố mẹ có thể đặt ra các câu hỏi để bé trả lời, kiểm tra sách vở của con, trao đổi với giáo viên, cùng còn làm bài tập…. Qua đó, bố mẹ sẽ dễ dàng nhận biết được năng lực của trẻ, từ đó dễ dàng đưa ra phương án dạy học và bổ sung những kiến thức mà bé đang con yếu kịp thời.
Học đi đôi với hành là yếu tố tiên quyết
Sau khi trẻ đã nắm vững được lý thuyết liên quan tới hình tứ giác, bố mẹ cần cùng bé thực hành nhiều hơn. Việc thực hành ở đây đến từ hành động cùng con làm nhiều bài tập liên quan trong sách giáo khoa, ôn luyện các đề thi, tham khảo và luyện tập nhiều bài tập trên internet, tổ chức các trò chơi, tổ chức các cuộc thi cho bé, học tập cùng bạn bè,…

Với việc được thực hành càng nhiều, bé sẽ dễ dàng nắm bắt kiến thức, hiểu bài và ghi nhớ chúng một cách hiệu quả hơn. Vậy nên, bố mẹ có thể dành thời gian để cũng ôn luyện với con nhé. Hoặc có thể lựa chọn Monkey Math để bé được trải nghiệm hơn 10.000 hoạt động tương tác toán học vừa vui vừa hữu ích.
FAQ - Một số câu hỏi thường gặp
1. Tứ giác là gì?
- Tứ giác là hình có 4 cạnh và 4 góc.
- Tổng các góc trong tứ giác luôn bằng 360°.
2. Các loại tứ giác phổ biến là gì?
- Hình vuông
- Hình chữ nhật
- Hình thoi
- Hình bình hành
- Hình thang (thường và cân)
- Tứ giác nội tiếp
3. Công thức tính chu vi tứ giác?
Với tứ giác bất kỳ: P = a + b + c + d, với a, b, c, d là các cạnh.
Với các tứ giác đặc biệt, chu vi có thể rút gọn:
- Hình vuông: P = 4a
- Hình chữ nhật: P = 2(a + b)
- Hình thoi: P = 4a
- Hình bình hành: P = 2(a + b)
- Hình thang cân: P = a + b + 2c
4. Công thức tính diện tích tứ giác?
Tùy loại tứ giác:
- Hình chữ nhật: S = a × b
- Hình vuông: S = a²
- Hình thoi: S = (d₁ × d₂)/2
- Hình bình hành: S = a × h
- Hình thang: S = ((a + b) × h)/2
- Tứ giác nội tiếp: S = √((s-a)(s-b)(s-c)(s-d)), với s = (a+b+c+d)/2
- Với tứ giác bất kỳ: S = 1/2 × (d₁ × d₂ × sinθ)
5. Tất cả các tứ giác có thể nội tiếp trong đường tròn không?
Không, chỉ có tứ giác nội tiếp mới có thể đặt các đỉnh trên một đường tròn.
Điều kiện: tổng hai góc đối diện bằng 180° (α + γ = 180°, β + δ = 180°).
6. Hình thang cân khác hình thang thường ở điểm nào?
- Hình thang cân có hai cạnh bên bằng nhau và hai góc đáy bằng nhau.
- Hình thang thường không yêu cầu cạnh bên bằng nhau.
7. Làm sao để tính diện tích khi chỉ biết 4 cạnh?
Nếu tứ giác nội tiếp, dùng công thức Brahmagupta:
S = √((s-a)(s-b)(s-c)(s-d))
Nếu không, cần thêm góc hoặc đường cao để tính.
8. Tổng các góc trong tứ giác luôn bằng bao nhiêu?
Tổng các góc trong tứ giác luôn bằng 360°, bất kể tứ giác đó là gì.
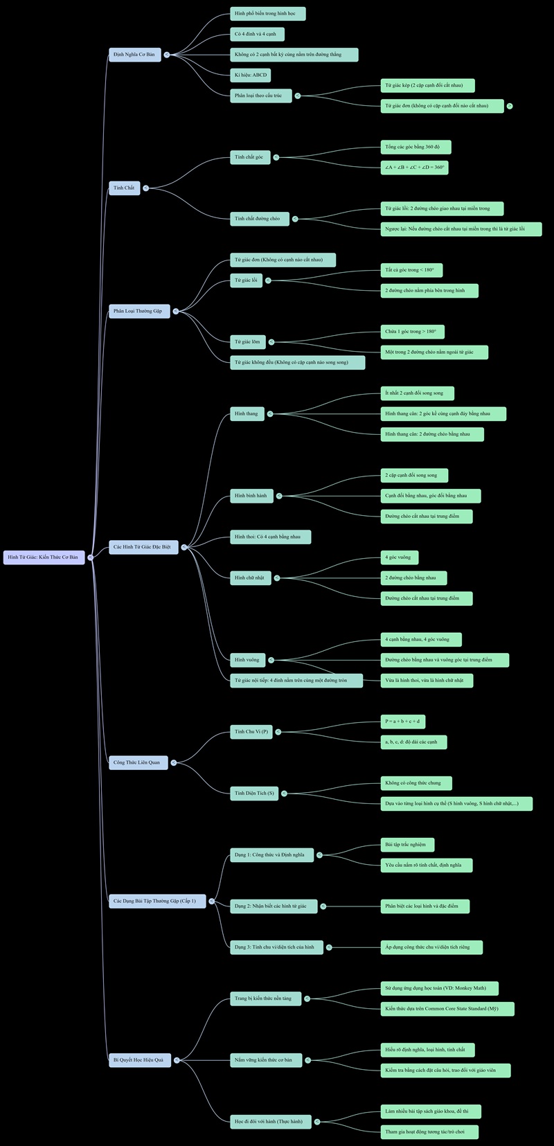
9. Có mindmap học kiến thức hình tứ giác không?

Kết luận
Trên đây là tổng hợp những kiến thức cơ bản về hình tứ giác. Đây là một hình khá đặc biệt với nhiều loại hình khác nhau. Nhưng đó cũng là kiến thức quan trọng mà bố mẹ nên hướng dẫn bé học chi tiết để giúp nâng cao hiệu quả học tập tốt nhất.
What is a Quadrangle?
https://study.com/academy/lesson/what-is-a-quadrangle-definition-shapes.html
Quadrangle (architecture)
https://en.wikipedia.org/wiki/Quadrangle_(architecture)









